Choose your country / language
Artículo

Cómo puede ayudar la GenIA a los call center de las empresas de Life Science

La atención al cliente en Life Science

Se prevé que la IA Generativa tenga un impacto transformador en muchas industrias, y Life Science no es una excepción. Según un estudio de Precedence, el mercado mundial de soluciones de IA generativa en el sector de Life Science está a punto de registrar una tasa de crecimiento (CAGR) del 20,78% entre 2023 y 2032. Para lograrlo, una de las áreas en las que la IA generativa está llamada a aportar nuevos beneficios es el servicio de atención al cliente. En el dinámico mundo de Life Science, nunca se insistirá lo suficiente en la importancia de mantener unos centros de atención al cliente (CAC) sólidos.

En este sector, aunque los productos y servicios están diseñados para mejorar los resultados sanitarios o agilizar los procedimientos médicos, pueden surgir problemas ocasionales como incoherencias, errores de usuario o fallos de funcionamiento. Dado que incluso una sola mala experiencia puede tener efectos desastrosos, es comprensible que los clientes del sector tengan un alto nivel de exigencia. Los clientes esperan un servicio de primera categoría. Recurrirán al CAC de tu organización siempre que necesiten ayuda, ya sea en relación con el rendimiento del producto, errores de usuario o incluso preocupaciones menores. Como agente en este campo, mejorar el servicio al cliente no es sólo una buena idea, es crucial.

Perfeccionar la experiencia del cliente

Tu centro de atención al cliente o call center puede enfrentarse a exigencias contradictorias. Es posible que desees mayores niveles de excelencia del cliente, pero también te enfrentas a la mejora de la eficiencia de los agentes y a la reducción de los costes operativos al mismo tiempo. Anteriormente, es posible que tu organización tuviera que tomar una difícil decisión entre priorizar la calidad, los costes y la eficiencia. Sin embargo, con nuevas tecnologías como la IA generativa, este dilema puede quedar en el pasado.

Antes de considerar soluciones concretas, es importante recordar cómo miden los CAC del sector Life Science la calidad, los costes y la eficiencia. Esto a menudo se basa en KPIs, construidos utilizando métricas que reflejan los factores críticos de éxito de su CAC. A grandes rasgos, hay tres categorías de métricas de CSC que informarán sus KPI:

  1. Métricas de rendimiento: El tiempo necesario para resolver las solicitudes de los clientes.
    • Tiempo de respuesta inicial.
    • Tiempo medio de resolución.
  2. Métricas de experiencia: Entender el efecto que está teniendo en sus clientes.
    • Puntuación de satisfacción del cliente (CSAT).
    • Puntuación de esfuerzo del cliente.
    • Net Promoter Score (NPS).
  3. Métricas de productividad: La cantidad de trabajo realizado por tus agentes.
    • Volumen de tickets.
    • Tasa de resolución de tickets.
    • Tickets resueltos por la primera línea de soporte.
    • Número total de tickets sin resolver.

El potencial de la IA Generativa

¿Cómo puede influir la IA generativa (GenAI) en las métricas de rendimiento, experiencia y productividad?

  • Calidad: GenAI puede ayudar a resolver problemas menores recurrentes más rápidamente, dejando al centro de atención al cliente tiempo adicional para dedicar a casos más desafiantes. Como resultado, el cliente recibe la mejor experiencia posible.
  • Eficacia: GenAI puede ayudar a proporcionar un servicio 24/7, lo que se traduce en un aumento significativo de las métricas de rendimiento. Por ejemplo, la métrica de ‘tiempo de respuesta inicial’»’ puede mejorar significativamente.
  • Costes: Añadir GenAI al servicio de atención al cliente puede reducir costes y mejorar la escalabilidad de tu solución.
  • Experiencia del cliente: GenAI ofrece respuestas rápidas en el formato que tu cliente elija. Al servir a los clientes una respuesta rápida y de forma amigable, tus métricas de experiencia se verán beneficiadas.

Nueva era en atención al cliente con IA Generativa

Lleva la experiencia de tus usuarios al siguiente nivel


Aumenta la capacidad de tus agentes con GenAI

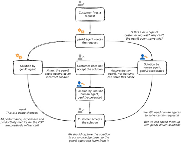
Al integrar GenAI en su Call Center, el viaje del cliente podría mejorar significativamente. En lugar del enfoque manual tradicional, estamos avanzando hacia un modelo automatizado en el que un chatbot basado en IA es capaz de gestionar el mayor número posible de interacciones con los clientes. Lo más importante es que se trata de apoyar a los agentes humanos, no de sustituirlos.

Los agentes humanos seguirán gestionando las solicitudes más complejas que supongan un reto para el agente GenAI. Cuando GenAI no pueda proporcionar una solución de forma autónoma, intervendrá un agente humano, con el apoyo de las herramientas de GenAI. El futuro está en el enrutamiento de las solicitudes de los clientes entre los agentes GenAI y los agentes humanos apoyados por GenAI. No es una cuestión de agentes GenAI frente a agentes humanos.

Al reducir la carga manual de los agentes CSC humanos, se les capacitará para añadir valor siempre que sea posible. Además de proporcionar una asistencia más precisa y eficiente, podrán centrarse en actividades dirigidas a optimizar la experiencia del cliente. En lugar de correr de una solicitud a otra, entregando lo mínimo para lograr una resolución, pueden generar perspectivas de futuro, del tipo que apoyará la toma de decisiones estratégicas y futuras mejoras de productos/servicios. Aprovechar la GenAI en Life Science no sólo ayudará a tus clientes, sino que también mejorará la satisfacción laboral de tus agentes.

¿Cuál es la experiencia de tu cliente con tu call center?

Da el siguiente paso en tu atención al cliente

Eraneos es el socio perfecto para integrar la IA Generativa en tu organización de servicios. ¿Por qué? Porque llevamos mucho tiempo en el mercado, con años de experiencia resolviendo problemas de Big Data con IA. Porque nuestro equipo es de primera clase, con más de 150 expertos que viven y respiran inteligencia artificial. Y porque combinamos inteligencia tecnológica con conocimientos empresariales: encontrarás personas que entienden tus retos y quieren resolverlos. Gente como tú.
Pero sobre todo, Eraneos te ayuda a optimizar ese equilibrio entre rendimiento y coste cuando se trata de IA Generativa. Nuestro servicio abarca todo el viaje de la IA: desde la estrategia inicial hasta la ejecución del proyecto. Trabajamos contigo para elegir las opciones adecuadas y desarrollar las integraciones y aplicaciones que mejor se adapten a tu situación.

Ponte en contacto hoy con nosotros para empezar tu viaje de IA Generativa.

Downloads

Cómo puede ayudar la GenIA a los call center de las empresas de Life Science